
尊敬的用水用户:
为持续提升供水服务水平,切实保障用户合法权益,根据省市场监督管理局“十不得”、“十标清”有关规定及《厦门市发展改革委关于居民自来水价格调整的通知》(厦发改价格【2015】1021号)、《厦门市发展改革委关于调整其他行业用水价格的通知》(厦发改价格【2019】713号)、《厦门市物价局关于调整城市供水价格的通知》(厦价商【2005】23号)、《厦门市发展改革委 厦门市财政局 厦门市市政园林局关于调整非居民污水处理收费标准的通知》(厦发改价格【2016】545号),现就厦门市自来水价格和用水性质认定的有关事项公告如下:
一、自来水价格分类
自来水价格统一划分为三个类别:
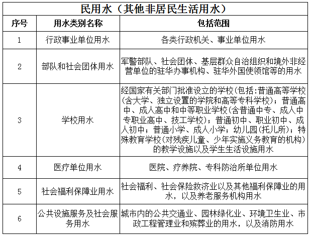
(一)民用水价格,包括居民生活用水、行政事业单位用水、部队和社会团体用水、学校用水、医疗单位用水、社会福利保障业用水和公共设施服务及社会服务用水。
(二)特种行业用水价格,包括桑拿、洗车、足浴、纯净水业用水。
(三)其他行业用水价格,为除民用水和特种行业用水外的所有用水。
二、自来水执行价格
三、优惠政策
(一)养老服务机构和托育服务机构(证照齐全、在国家托育机构备案信息系统完成备案并取得备案回执的机构)用水按居民生活类价格2.20元/吨执行。
(二)对确因家庭人口众多(4人以上)的,可持我市公安部门核发的户口本、居住证(暂住证)到我司申报,经我司确认后,从第5人起,每增加一人,增加用水基数5吨/月,每户每档最高增加水量不超过3人(含)即15吨/月(含)。
(三)特困户、低保户和重点优抚对象持民政部门核发的有效证件,经我司确认后,其居民生活用水价格均按第一档水价2.20元/吨执行。
(四)对符合居住要求的城乡结合部私房出租户,持社区居委会提供的证明材料,经我司确认后,用水基数调整可按照租住人口数折算户数(依据现有家庭一户4人的标准计算户数),再通过户数计算分档水量。
(五)对城乡享受最低生活保障政策的居民,可凭《城乡居民最低生活保障(补助)金领取证》申报核退污水处理费,每户每月最高减免10元水费。
(六)向民政部门领取生活困难补助的低收入居民户和享受国家定期抚恤补助的重点优抚对象、烈属、五保户、特殊困难户等,经民政部门出具证明后,凭优抚对象定期抚恤补助领取证、低保证、五老证及遗属定补证、40%救济定补证,可申请减免城市生活垃圾处理费,每次减免的有效期为一年。
四、用水性质认定及变更
为保障广大用水用户合法权益,我司在日常管理过程会动态开展用水性质的核实、认定及变更等相关工作。同时,请各广大用水用户在用水性质发生变更时,及时与我司联系提出用水性质变更申请。
(一)申请方式
1.线下申请
个人用户提供中华人民共和国不动产权证、户主身份证或其委托代理人身份证(供核验);单位用户提供户主营业执照(或组织机构代码证、信用代码证、事业单位法人证书)原件或复印件(复印件需加盖单位公章)至我司各营业厅办理用水性质变更申请。
2.线上申请
登录新濠博亚娱乐 官网、“厦门市政新濠博亚”微信服务号,上传相关证明材料,提交用水性质变更申请。
(二)注意事项
1.申请时需确保证明材料真实有效。
2.调整后的水价将自申请核实通过后的次月起生效。
3.如有疑问,可拨打我司24小时服务热线96303咨询。
本公告长期有效,如遇水价调整,执行单价按照最新水价标准执行。我司也将持续规范水费计量和收费行为,切实保障用户的合法权益。感谢您的理解与支持!
特此公告。
新濠博亚娱乐
2025年7月8日
新濠博亚娱乐
版权所有 Copyright © 2018 xhbya.com All Rights Reserved.
闽公网安备35020302033086号